首页 >> 通知公告 >> 正文

第十一届“华炬杯”粤东西北创新创业大赛高校专场赛—晋级通知

作者: 时间:2025-10-14 点击数:

各参赛团队:

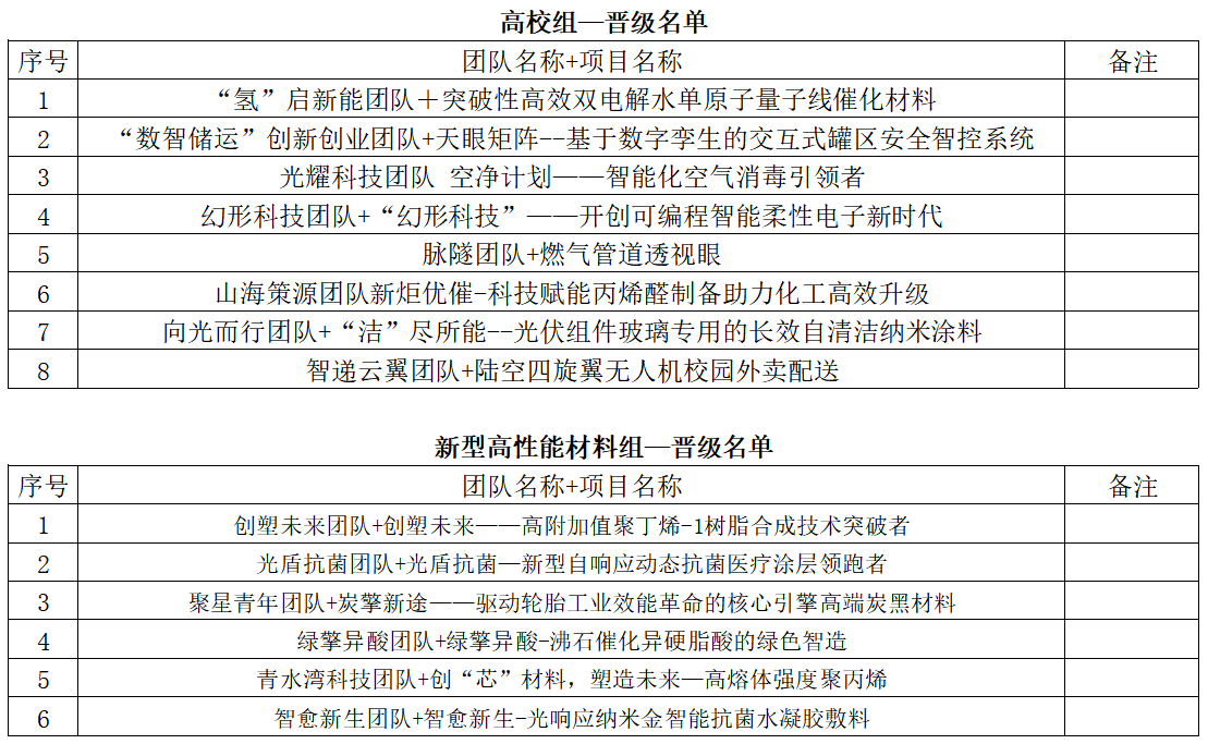
经专家组评定,以下项目晋级第十“华炬杯”粤东西北创新创业大赛高校专场赛(茂名决赛),预祝各参赛团队在决赛中再接再厉,取得更好的成绩!

赛前培训时间和地点:广东省茂名市茂南区官渡二路170号(大学科技园路演大厅),202510月17日周1500-17:00

决赛时间和地点:广东省茂名市茂南区官渡二路170号(大学科技园路演大厅)202510月21日周1330-18:00




广东石油化工学院大学科技园

广东广油科技产业发展有限公司

20251014



校园新媒体

  • 广油后勤服务平台

联系我们

地址:茂名市官渡二路166号1楼华南石化创新中心 邮编:525000

联系电话:0668-2923863(大学科技园管理科)0668-2888665(广油资产经营公司)

Copyright为广东石油化工学院华南石化创新中心 All Rights Reserved